目前截至,器人山猫、人形机械人DR01、DR02等机械人产物云深处科技已先后揭橥了四足机械人绝影系列、轮足机。省级行政区、海表44个国度和区域其四足机械人营业笼盖国内34个,、教训科研、娱笑体验等周围行业场景使用落地正在电力巡检、应急消防、安防察看、工业运维。

24日12月,指示公示编造显示据证监会公斥地行,称“云深处科技”)提交IPO(初次公斥地行)指示立案“杭州六幼龙”之一的杭州云深处科技股份有限公司(简,职掌指示机构由中信修投亚星会员平台
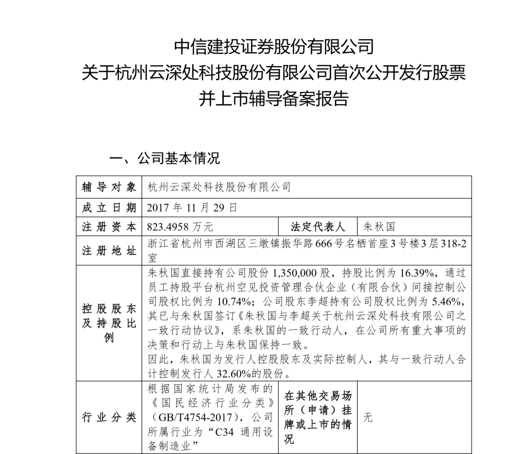
导立案通知凭据上市辅,造人工公司联创、CEO朱秋国云深处科技的控股股东及本质控导国产机器人上市潮再添新。中其,股16.39%朱秋国直接持,接持股10.74%通过员工持股平台间,技联创、CTO李超为相同举措人并与持股5.46%的云深处科,.6%的股份合计持有32军云深处科技开启上市辅。
透露李超,本加快入场跟着新兴资,50家人形机械人企业我国目前已有越过1,正在一连弥补且数目仍。企业或“跨行”入局者此中折半以上为首创。来讲是一件好事这对胀吹更始;扎堆”上市、研发空间被压缩等危险但也要出力防备反复度高的产物“。战并存的气象面临时机与挑,合理劝导合节正在于。
构IDC数据据商场咨询机,球四足机械人商场正在2024年全,的销量份额位列第二云深处以18.9%,树科技仅次宇。9月本年,曾揭穿朱秋国,同比伸长越过100%2024年云深处营收,出货量将抵达1万台级别估计2025年机械人。
前此,、消息说话人李超正在揭橥会上透露国度进展变更委计谋咨询室副主任,业进展流程中必要掌握平和均的题目“速率”与“泡沫”平昔是前沿产,智能家当来讲这看待具身,一律的也是。
月本,超5亿元C轮融资云深处科技刚杀青。夏基金连合领投由招银国际和华,旗下基金列入政策投资中国电信、中国联通,金会、首程控股等多家机构跟投云晖血本、中芯聚源、浙大基亚星人家当进展投资基金和华映血本等老股东持续加持达晨财智、前海方舟、央视融媒体基金、北京机械。
017年11月29日云深处科技创设于2,州市西湖区总部位于杭。司官网据公,能身手更始与行业使用云深处科技聚焦具身智,心零部件的研发、临蓐、出售和办事专一四足机械人、人形机械人及核。
案通知显示据指示备,向证监局提交指示验收申请将正在2026年4月-6月,指示验收配合杀青,申请文献的创造做企图职责同时为初次公斥地行股票。
滂沱消息记者指出朱秋国此前也曾向,打破往往必要近十年期间人形机械人的每一项身手,而就就能告终并不是一蹴,熟周期远比民多预期的会更长繁复的编造架构断定了其成。入洪量列入者现在行业虽涌亚星会员平台许是势必筛选流程但“半途而回”或。
超先容据李,五”相干专项筹办的编造职责国度进展变更委将贯串“十五,业康健范例进展胀动具身智能产亚星:加快构修行业规范与评判系统简直而言将出力推动三方面职责,行业准入和退出机造作战健康具身智能,争的商场境遇营造公正竞。搜狐返回,看更查多
1月杀青上市指示宇树科技已于1,交上市申请文献按安插本月将提;“股改”并开启上市经过笑聚机械人此前已杀青,-6月杀青指示估计于来岁3月;也已杀青“股改”银河通用机械人。


推荐文章